報(bào)名材料.zip
項(xiàng)目鏈接:
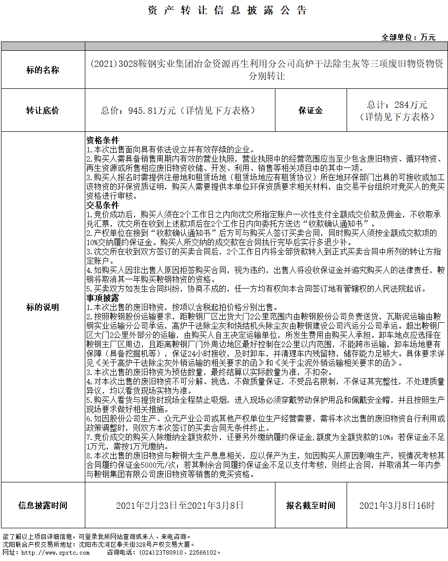
鞍鋼實(shí)業(yè)集團(tuán)冶金資源再生利用分公司高爐干法除塵灰轉(zhuǎn)讓
鞍鋼實(shí)業(yè)集團(tuán)冶金資源再生利用分公司燒結(jié)機(jī)頭除塵灰轉(zhuǎn)讓
鞍鋼實(shí)業(yè)集團(tuán)冶金資源再生利用分公司瓦斯泥轉(zhuǎn)讓
遼ICP備2020011931號(hào)-1 遼公網(wǎng)安備 21010302000529號(hào)
工作日 8:30-11:30 13:00-17:00