項(xiàng)目鏈接:
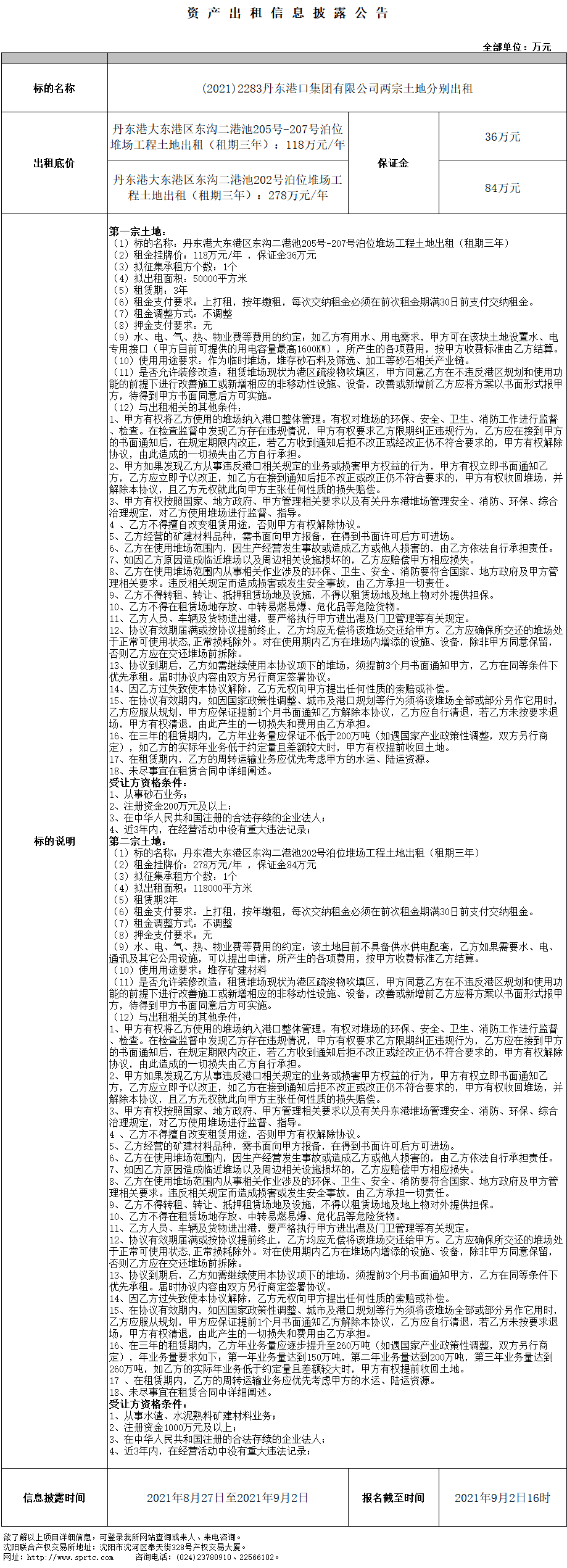
丹東港大東港區(qū)東溝二港池205號(hào)-207號(hào)泊位堆場(chǎng)工程土地出租(租期三年)
丹東港大東港區(qū)東溝二港池202號(hào)泊位堆場(chǎng)工程土地出租(租期三年)
遼ICP備2020011931號(hào)-1 遼公網(wǎng)安備 21010302000529號(hào)
工作日 8:30-11:30 13:00-17:00