項(xiàng)目鏈接:
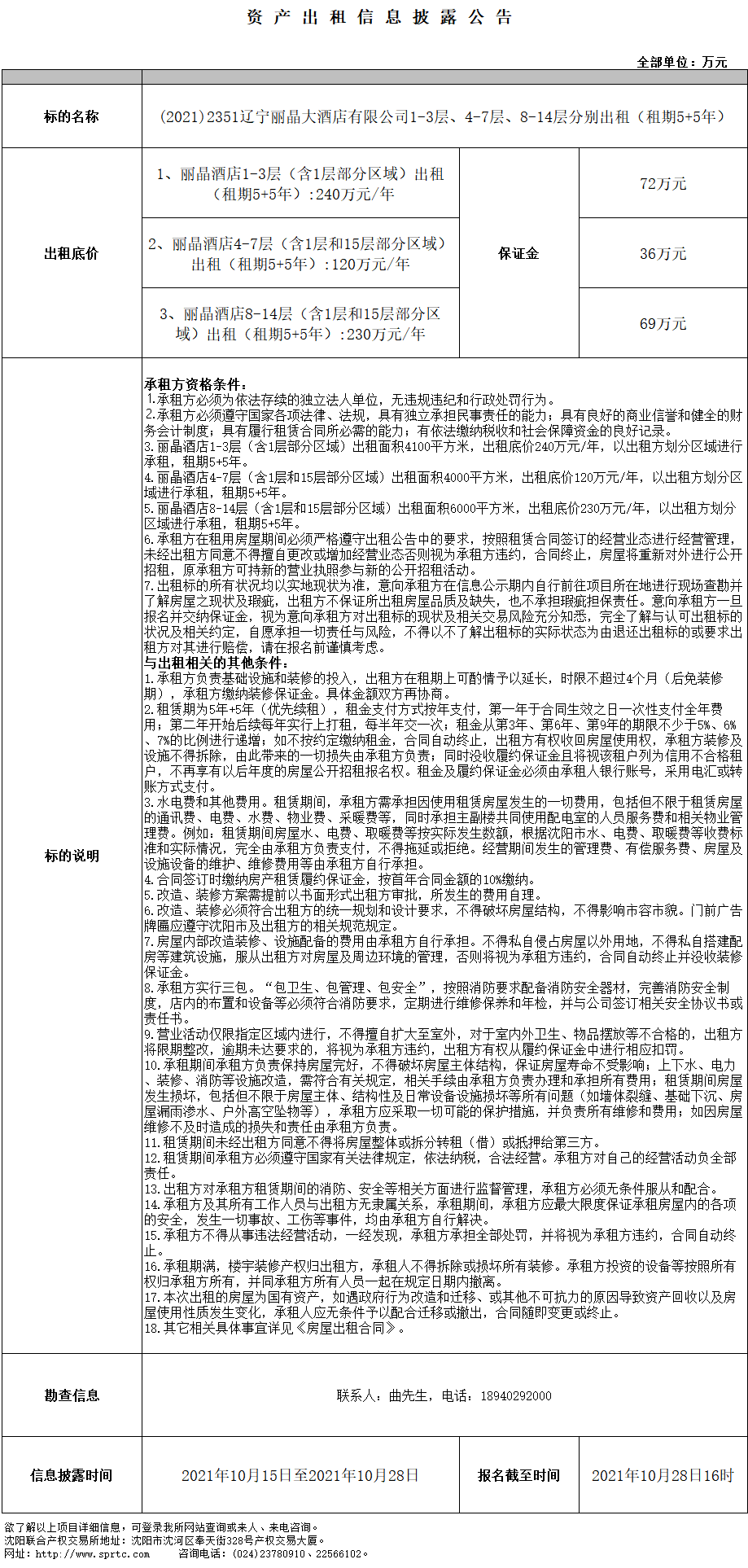
遼寧麗晶大酒店1-3層(含1層部分區(qū)域)出租(租期5+5年)
遼寧麗晶大酒店4-7層(含1層和15層部分區(qū)域)出租(租期5+5年)
遼寧麗晶大酒店8-14層(含1層和15層部分區(qū)域)出租(租期5+5年)
遼ICP備2020011931號(hào)-1 遼公網(wǎng)安備 21010302000529號(hào)
工作日 8:30-11:30 13:00-17:00